AtomInfo.Ru


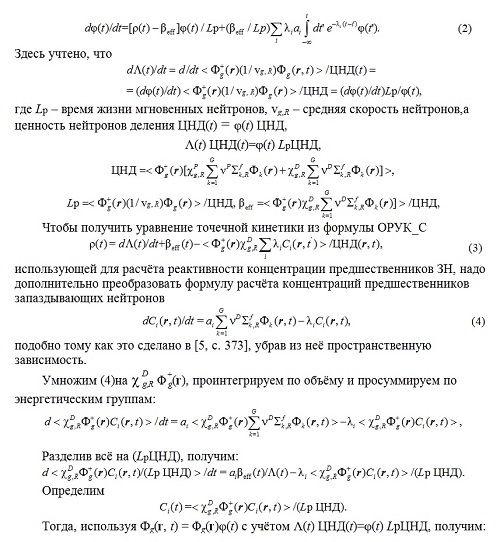
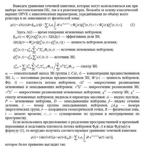
Михаил Зизин: доклад на Нейтронике-2022

Михаил Зизин, ОПУБЛИКОВАНО 15.06.2022

Конференция "Нейтронно-физические проблемы атомной энергетики" - "Нейтроника-2022" прошла в Обнинске с 31 мая по 3 июня 2022 года.

По сложившейся традиции мы публикуем с любезного разрешения автора доклад, который подготовил и представил на "Нейтронике" наш давний автор Михаил Николаевич ЗИЗИН (НИЦ "Курчатовский институт").

Полное название доклада: "Расчётный анализ возможного расположения ионизационных камер в быстрых реакторах". Текст доклада в формате MS Word доступен также по этой ссылке.

Пользуясь случаем, рады сообщить, что у Михаила Николаевича вышла очередная книга: "Опыты присвоения чужого ума. Выписки и записи. Часть 3". Желаем научного долголетия Вам, Михаил Николаевич, и новых встреч на "Нейтронике"!

ПРОДОЛЖЕНИЕ ПОСЛЕ ФОТО

Михаил Зизин, фото AtomInfo.Ru

Аннотация

Разработаны алгоритмы и программы, помогающие выбирать местоположения ионизационных камер, регистрирующих изменение мощности реактора.

Для каждого шага по времени решается нестационарное уравнение переноса нейтронов и с помощью обращённого решения уравнения кинетики в точечном приближении находятся изменения реактивности.

На каждом шаге определяется набор лучших для этого момента времени точек в модели реактора с минимальными отклонениями реактивности от эталона. В конце всего расчёта производится отбор таких точек с максимальной суммарной встречаемостью.

Затем с выбранными с учётом конструкторских ограничений вариантами расположения ионизационных камер проводятся исследования с разными сценариями движения органов регулирования.

Работа основана на предположении, что на действующих установках при обработке показаний ионизационных камер используются уравнения точечной кинетики.

Ограничивающими факторами использования данной методики являются неприменимость точечной кинетики при больших реактивностях и потенциальная невозможность согласования противоречивых результатов, получаемых при моделировании разных сценариев движения органов регулирования. Компромиссные решения должны приниматься экспертами.

Разработанные и проверенные на тестовой модели БН-600 алгоритмы и программы могут быть применены как для реакторов БН-1200 и БРЕСТ, так и для реакторов других типов.

Computational analysis of the possible location of ionization chambers in fast reactors. M.N. Zizin, NRC "Kurchatov Institute", 1, Akademika Kurchatova sq., Moscow, 123182.

Algorithms and codes have been developed to help select the locations of ionization chambers that record reactor power changes. For each time step, the non-stationary neutron transport equation is solved and the reactivity changes are found using the inverse solution of the kinetics equation in the point approximation.Each step determines a set of the best points for moment in time where the reactivity deviations from the reference results are minimal. At the end of the whole calculation such points with maximum total occurrence are selected.

Then studies with different scenarios of motion of the control rods are carried out with the selected variants of the ionization chamber location taking into account design constraints.

The work is based on the assumption that the equations of point kinetics are used in the processing of ionization chamber readings at the operating plants.

The limiting factors of using this methodology are the inapplicability of point kinetics at high reactivities and the potential impossibility of reconciling the contradictory results obtained when modeling different scenarios of control rod motion. Compromise decisions must be made by experts.

The algorithms and codes developed and verified on the BN-600 test model can be applied both to BN-1200 and BREST reactors and to reactors of other types.



If you can't measure it

you can’t improve it.

Введение

Проблема выбора местоположения ионизационных камер (ИК), регистрирующих изменение мощности реактора, остро стоит (1) при проектировании реакторных установок, (2) при измерениях реактивности на критсборках и (3) при пусковых исследованиях на реакторах, когда есть возможность выбирать расположение ИК.

Значения реактивности, оцениваемые с помощью ИК, расположенных в разных точках установки, могут отличаться в несколько раз.

До сих пор в большинстве случаев выбор положения ИК осуществляется на основе экспертных оценок. Отсутствие числовых критериев при оценке эффективности ИК не даёт уверенности в оптимальности принимаемых решений.

В настоящей работе рассматривается один из возможных подходов к решению этой проблемы.

Предлагается при движении органов регулирования (ОР) сравнивать расчётные значения реактивности, оценённые с помощью показаний имитаторов ИК, с эталонными и на основе этих сравнений выбирать лучшие положения ИК.

Эталоном может служить вычисляемая на каждом временном шаге реактивность из прямых расчётов эффективных коэффициентов размножения или реактивность, вычисленная с одним из пространственных вариантов обращённого решения уравнения (ОРУК) с использованием интегрального функционала.

Предполагается, что на действующих установках при обработке показаний ИК используются уравнения точечной кинетики.

Разработаны алгоритмы и программы, помогающие выбирать местоположения ИК. Программы реализованы в среде интеллектуальной программной системы ShIPR [1] в виде вычислительных модулей, которые встраиваются в стандартные пути расчёта, моделирующие изменение реактивности в процессе движения органов регулирования (ОР) в быстрых реакторах.

Идея использования для выбора местоположения ИК программ расчёта реактивности с подстановкой в ОРУК локальных функционалов появилась после реализации в системе ShIPR оценок отклонений рассчитанных с помощью разных вариантов ОРУК значений реактивности от эталонных значений.

На начальном этапе исследований для каждого шага по времени решается нестационарное уравнение переноса нейтронов и с помощью ОРУК находятся изменения реактивности.

На каждом шаге определяется набор лучших для этого момента времени точек в модели реактора, в которых отклонения реактивности от эталона минимальны.

В конце всего расчёта производится отбор таких точек с максимальной суммарной встречаемостью - оптимальных для всего переходного процесса. На этом этапе можно ограничиться самым проблемным сценарием движения ОР, в котором хуже всего работает точечная кинетика.

Затем с выбранными на основе предварительных расчётов вариантами расположения ИК с учётом конструкторских ограничений проводятся дополнительные исследования с разными сценариями движения органов регулирования.

Общие соображения

1. При поиске оптимального местоположения ИК возможно наложение в программе дополнительных ограничений для исключения запрещённых областей их расположения. Ограничения могут быть как технологическими, так и выявленными в предварительных расчётных исследованиях.

Например, в работе [2, с.86] говорится, что с использованием первой собственной функции "можно идентифицировать нежелательные области с сильными изменениями эффективности детекторов, установка датчиков в которых может существенно усложнить эксплуатацию реактора".

Полезная информация может быть в работе [3], где приведена методика уменьшения влияния пространственных эффектов с привлечением расчётного изменения эффективности ИК. Есть диссертация [4], интересная как пример актуальности решаемой задачи.

2. Из технологических запретов - можно задать номера запрещённых физических зон (в органах регулирования и др.), запрещённые номера точек по высоте (если невозможно разместить ИК в нижнем отражателе, или в активной зоне и т.д.).

3. Можно вообще обойтись без предварительных расчётов и сразу использовать сценарий, основанный на рекомендациях экспертов по выбору возможного расположения ИК на разных радиусах в нескольких плоскостях реактора. Выбор делается с учётом технологических ограничений.

4. Желательно иметь от конструкторов указания, на какой диапазон изменения реактивности во время переходного процесса они рассчитывают применимость детекторов.

Важно также описание технологических запретов и рекомендаций, которые могут быть разными даже для близких проектов. Известное конструкторам не всегда известно расчётчикам.

5. Физики-проектанты могут обосновать, какие времена переходного процесса важнее всего с точки зрения безопасности и как отбирать точки - по абсолютному отклонению реактивности от эталона или по относительному.

6. Для технической отладки алгоритмов можно использовать моделирование мгновенного падения ОР, поскольку такие расчёты существенно экономнее. Расчёты с постепенным опусканием ОР могут проводиться уже для выбора конкретных вариантов местоположения ИК на следующем этапе вычислительных экспериментов.

7. Расчёты возможны только при наличии эталонов, которые рассчитываются в той же цепочке вычислительных модулей.

8. С эталоном сравнивается реактивность, рассчитываемая по алгоритму, максимально приближённому к тому, который используется при измерениях в реакторе. Ничего, кроме точечной модели кинетики, автору неизвестно.

9. Основная серия расчётов проводится с разными сценариями движения ОР и ищутся положения ИК, оптимальные для большинства рассмотренных вариантов серии. На этом этапе присутствуют экспертные оценки.

10. Окончательный выбор местоположения ионизационных камер - это всегда компромисс между конструкторами и физиками, основанный на рекомендациях расчётчиков.

11. В настоящей работе описывается инструмент для расчётчиков с целью объективизации процесса выработки рекомендаций.

Реализованный алгоритм поиска рекомендованного расположения ИК сначала опишем в общем случае, когда сначала нет выделенных плоскостей и кассет. Этот подход использовался на первом этапе расчётных исследований.

1. В каждом варианте на каждом временном шаге для каждой точки реакторной модели рассчитывается отклонение реактивности от эталона.

Оцениваемые отклонения могут быть как абсолютными, так и относительными. Пока для выбора использовались относительные отклонения, а абсолютные приводились в качестве дополнительной информации.

2. Процесс отбора лучших вариантов местоположений ИК многоступенчатый и идёт на основе выбора вариантов с минимальными отклонениями рассчитанных по ОРУК реактивностей от эталона.

2.1. На каждом временном шаге выбирается несколько точек в модели реактора с минимальными по модулю отклонениями реактивностей от эталона. Фиксируется, в каком количестве временных шагов была отобрана каждая точка.

2.2. После окончания расчёта всех шагов по времени подбирается несколько наборов с одинаковой координатой.

2.3. Затем для каждого элемента каждого из отобранных наборов печатаются его координаты, встречаемость и имя физзоны. Дополнительно приводятся расстояния от центральной кассеты и высота.

3. При начальном моделировании постепенного движения органов регулирования рекомендуется разделить расчёт реактивности на три этапа - два примерно одинаковых для движения ОР и один после.

После окончания движения ОР достаточно несколько временных интервалов, поскольку набор отобранных программой точек местоположения ИК уже не меняется.

Отобранные точки фиксируется на картограмме и/или в таблицах и по возможности из них отбираются те, которые совпадают для всех трёх интервалов и для варианта с моделированием мгновенного сброса ОР.

4. Используя полученную информацию, выбирается несколько вариантов расположения ИК на разных радиусах в нескольких плоскостях реактора и для них проводится серия проверочных расчётов с фиксированным положением ИК с разными сценариями опускания ОР.

И уже на основе анализа этих расчётов выбираются лучшие варианты местоположения ИК.

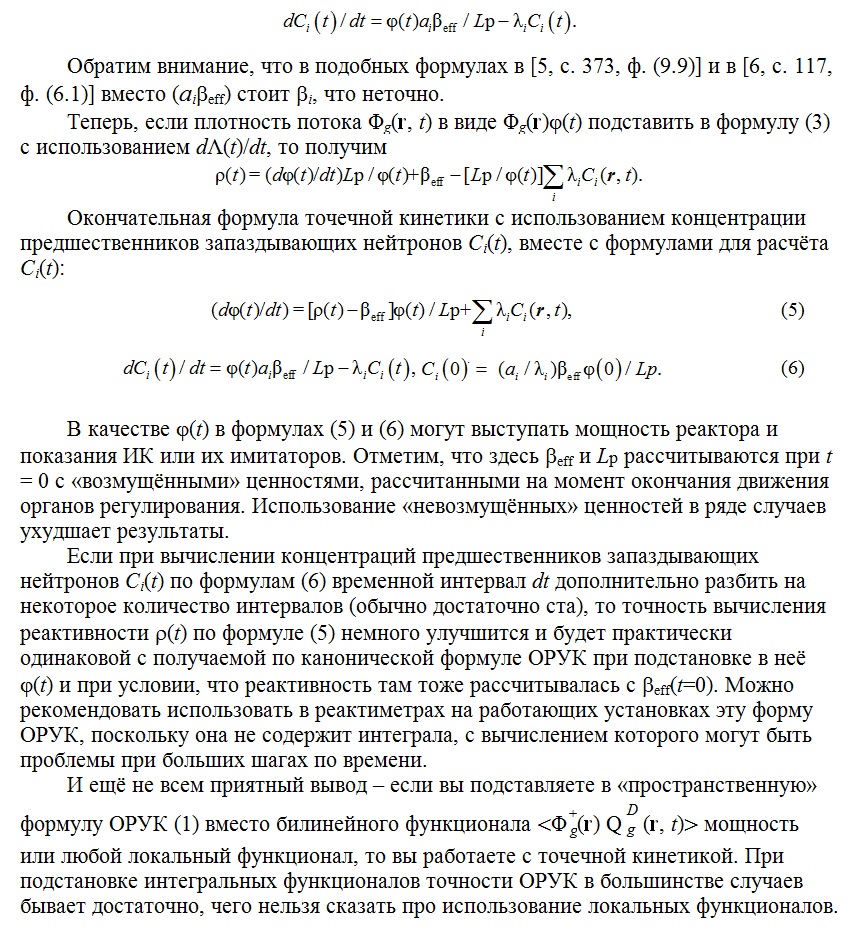
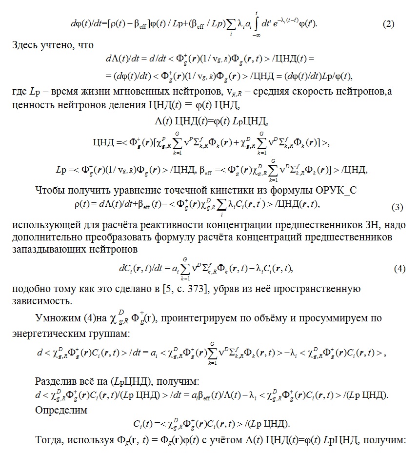
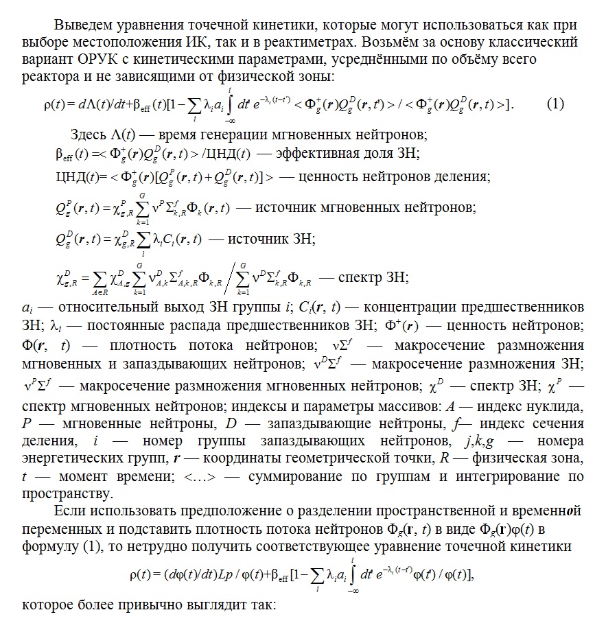
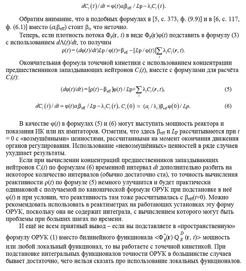
Уравнения точечной кинетики


Прим.публикатора. Эта глава публикуется в виде изображений в виду трудности корректной передачи сложных математических формул в HTML. Напоминаем, что текст доклада доступен также в формате MS Word по этой ссылке.

Щёлкните левой клавишей мыши для просмотра

Щёлкните левой клавишей мыши для просмотра

Щёлкните левой клавишей мыши для просмотра

Тестовая модель BN600_IAEA_T

Предложенные алгоритмы поиска оптимального положения ИК отрабатывались при моделировании движения органов регулирования на тестовой гексагональной 3D-модели BN600_IAEA_T реактора типа БН-600 с гибридной активной зоной [7].

Модель BN600_IAEA была модифицирована автором для её применимости в пространственно-временных расчётах при моделировании движения органов регулирования и далее обозначается как BN600_IAEA_T.

Для облегчения выбора временного шага при моделировании движения органов регулирования были введены равномерные интервалы по высоте расчётной модели выше нижнего торцового экрана (шаг 2,61 см). Это разбиение пригодно для гексагональной и треугольной модели.

В настоящей работе в тесте BN600_IAEA_T использовалась полномасштабная 3D-модель в гексагональной геометрии. Шаг решётки 9,902 см. Граничные условия соответствуют равенству нулю плотности потока на границе реактора. Шаг по времени Δt 0,0261 с при опускании ОР и Δt 0,261 с при подъёме ОР.

Составы всех зон, описанных в Таблице 1, можно найти в [8, с. 115], где описана стационарная модель с 63 точками по высоте. Использовались заранее рассчитанные сечения, полученные по CONSYST Ver.0601 [9] с константами БНАБ-93 [10]. Они были записаны в файлы, переведены в наборы данных системы ShIPR и затем готовились в качестве входной информации из NAMELIST'ов.

На Рис. 1 и 2 приведены 2D-модели с выделенными номерами кассет, в которых на разной высоте могут располагаться имитаторы ионизационных камер блоками по 4 и по 6.

Все расчёты делались с одинаковыми для всех зон кинетическими параметрами с шестью группами запаздывающих нейтронов. Использовались точечные уравнения кинетики с βeff(t=0).

Расчёты с предварительно отобранными положениями ионизационных камер

Моделировалось несколько сценариев движения органов регулирования:

1. Опускание всех стержней аварийной защиты Scram Rods - SCR7 + SCR11 (Рис.1). Δt 0,0261 с.

2. Медленный подъём центрального ОР из рабочего положения (W) в верхнее (UP). Δt 0,261 с.

3. Опускание ОР SCR7 с застреванием одиночного ОР SCR11. Δt 0,0261 с.

4. Падение одиночного ОР SCR11. Δt 0,0261 с.

При опускании ОР перемещались из верхнего положения (UP) в нижнее (DOWN) - см. Таблицу 1.

Рис. 1.
2D-модель BN600_IAEA_T в гексагональной геометрии
с имитаторами ионизационных камер (белые гексагоны).
Блоки по 4 ИК.
Щёлкните левой клавишей мыши для просмотра.

Рис. 2.
2D-модель BN600_IAEA_T в гексагональной геометрии
с имитаторами ионизационных камер (белые гексагоны).
Блоки по 4 и 6 ИК.
Щёлкните левой клавишей мыши для просмотра.

На основании достаточно больших и трудоёмких подготовительных расчётов были отобраны четыре варианта расположения "четвёрок ИК" в плоскости с одинаковым для каждой из них радиусом (Рис. 1).

Затем к ним было добавлено три варианта расположения "шестёрок ИК". Из этих "шестёрок ИК" были выбраны ещё три варианта "четвёрок ИК" (Рис.2 и Таблица 2).

Заметим, что на этом этапе было бы достаточно расчётов опускания SCR7 + SCR11, в которых определялись варианты местоположения ионизационных камер.

Таблица 1.
BN600_IAEA_T.
Составы и размеры ячеек по высоте.
Сверху вниз. 102 точки по Z.
Щёлкните левой клавишей мыши для просмотра.

Таблица 2.
Исследованные варианты местоположения имитаторов ионизационных камер.
Щёлкните левой клавишей мыши для просмотра.

Также были заданы четыре возможных положения ИК по высоте сборки: (1) в верхнем расчётном слое активной зоны и (2-4) на расстоянии 25, 50 и 91 см от верхнего края активной зоны.

Это позволило найти варианты расположения ИК, в которых существенно улучшилась точность расчёта реактивности по сравнению с ранее рассмотренными вариантами.

Результаты расчётов отображены в Таблицах 3-10.

Для уменьшения объёмов таблиц часть информации представлена только в виде отклонения средних значений реактивности ρAV от эталонов dK. Усреднение реактивностей для всех "четвёрок" и "шестёрок" ИК проводилось с весом плотности локальных потоков нейтронов, имитирующих токи ионизационных камер.

Таблица 3.
BN600_IAEA_T. Отклонения реактивности ρИК от эталона dK
при постепенном опускании за 1,1 с ОР SCR7+ SCR11.
Щёлкните левой клавишей мыши для просмотра.

Ввиду симметричности картограммы для сценария с одновременным опусканием ОР SCR7 и SCR11 результаты привязываются к номерам кассет с ИК, расположенными в секторе от 11 до 3 часов.

Фиолетовым цветом выделен вариант, использовавшийся ранее для анализа точности расчёта реактивности с помощью имитации показаний ИК. Местоположение ИК в нём было выбрано на краю активной зоны по аналогии с тестовой моделью реактора БН-1200 [11].

Красный цвет использован для выделения лучших вариантов из исследованных.

Таблица 4.
BN600_IAEA_T. Отклонения реактивности ρИКот эталона dK
при медленном подъёме центрального ОР SCR13 за 11 с.
Щёлкните левой клавишей мыши для просмотра.

Выводы к Таблицам 3-4.

1. При падении всех ОР типа Scram Rods (SCR7+SCR11) (реактивность до -3,3%) точечное приближение ОРУК позволяет измерить их эффективность в лучших из исследованных вариантов при четырёх ИК только с погрешностью примерно 6,5% на момент 10 с.

2. По мере удаления ИК от верхнего края активной зоны результаты постепенно ухудшаются. Рекомендуемый вариант расположения ИК - 25 см над активной зоной.

3. ИК, расположенные на краю активной зоны (радиус 105 см) и на краю расчётной модели (радиус 143 см) работают примерно с одинаковой погрешностью.

4. При самоходе вверх центрального ОР (реактивность до +0,17%) все ИК дают практически одинаковую и приемлемую точность.

Таблица 5.
BN600_IAEA_T.
Четыре ИК.
Отклонения реактивности ρИК от эталона dK
при постепенном опускании за 1,1 с ОР SCR7 (с застреванием SCR11).
Щёлкните левой клавишей мыши для просмотра.

Таблица 6.
BN600_IAEA_T.
Четыре ИК.
Отклонения средней реактивности ρAV4 от эталона dK
при постепенном опускании за 1,1 с ОР SCR7 (с застреванием SCR11).
Щёлкните левой клавишей мыши для просмотра.

Таблица 7.
BN600_IAEA_T.
Шесть ИК.
Отклонения средней реактивности ρAV6 от эталона dK
при постепенном опускании за 1,1 с ОР SCR7 (с застреванием SCR11).
Щёлкните левой клавишей мыши для просмотра.

Таблица 8.
BN600_IAEA_T.
Шесть ИК.
Отклонения средней реактивности ρAV6 от эталона dK
при постепенном опускании за 1,1 с ОР SCR7 (с застреванием SCR11).
Щёлкните левой клавишей мыши для просмотра.

Выводы к Таблицам 5-8.

1. Отклонения как средних, так отдельных реактивностей (ρAV4 и ρИК) от эталона для близких "четвёрок" с радиусами 86 и 88 см практически не отличаются. Но в пределах одной "четвёрки" ИК отклонения от эталона могут отличаться более чем на порядок.

2. Рекомендуемый вариант расположения "четвёрок" ИК: по радиусу - 86-88 см, а по высоте - 25 см над активной зоной.

3. Использование "шестёрки" ИК с радиусом 79 см значительно улучшает точность предсказания реактивности.

4. При падении ОР типа Scram Rods SCR7 с застреванием одиночного ОР SCR11 на момент окончания движения ОР (реактивность -2,5 %) точечное приближение ОРУК на основании показаний ИК, расположенных на противоположном от застрявшего ОР краю, позволяет измерить их эффективность с разумной погрешностью.

Таблица 9.
BN600_IAEA_T.
Четыре ИК.
Отклонения реактивности ρИК от эталона dK
при постепенном опускании за 1,1 с одиночного ОР SCR11.
Щёлкните левой клавишей мыши для просмотра.

Таблица 10.
BN600_IAEA_T.
Четыре ИК.
Отклонения средней реактивности ρAV4 от эталона dK
при постепенном опускании за 1,1 с одиночного ОР SCR11.
Щёлкните левой клавишей мыши для просмотра.

Выводы к Таблицам 9-10.

1. Отклонения средних значений реактивностей ρAV4 от эталона для ИК, расположенных на высоте 25 см над активной зоной, приемлемы для всех рассмотренных положений "четвёрок" и "шестёрок" ИК.

Результаты для "шестёрок" ИК не приводятся из-за их низкой дополнительной информативности.

По результатам расчётов, приведённых в Таблицах 3-10, можно сделать следующие выводы.

1. По мере удаления ИК от внутреннего кольца радиусом 80 см и/или по высоте выше 25 см верхнего края активной зоны результаты ухудшаются практически во всех рассмотренных вариантах. Рекомендуемое расположение "четвёрок" ИК на радиусе 86-88 см, а "шестёрки" ИК - на радиусе 80 см.

2. ИК, расположенные на краю активной зоны и на краю расчётной модели, работают с близкой погрешностью во всех рассмотренных вариантах.

3. Для рассмотренных сценариев с неравномерными полями нейтронов при застревании одиночного ОР SCR11 или с его отдельным опусканием всегда есть одна ИК, работающая с очень хорошей точностью. Однако при измерениях на реакторе можно ошибиться с её выбором, если не было предварительных расчётов.

4. Проведённые расчёты позволяют выбрать вариант расположения ИК, при котором отклонения реактивности от эталона уменьшаются почти в 1,5 раза для самого сложного случая измерения больших реактивностей (Таблица 3). Местоположение ИК ранее было выбрано по аналогии с тестом BN-1200.

5. Усреднение значений реактивности, полученных с четырёх или шести камер, может быть рекомендовано как самый надёжный вариант использования имеющейся информации.

Опробованный по ходу расчётов вариант уточнения результатов с постепенным исключением из усреднения показаний ИК, максимально отличающихся от средних, нужно отбросить. как увеличивающий отклонения от эталона.

Заключение

Сформулирован подход к решению проблемы выбора местоположения ионизационных камер в реакторах и критсборках на основе численной оценки погрешностей их работы с использованием точечной кинетики. Разработан пакет программ, реализующих описанную методику.

Предварительные расчётные исследования подтвердили работоспособность алгоритма выбора местоположения ионизационных камер в пределах применимости точечной кинетики.

Ограничивающими факторами использования данной методики являются неприменимость точечной кинетики при больших реактивностях и потенциальная невозможность алгоритмически согласовать противоречивые результаты, получаемые при моделировании разных сценариев движения органов регулирования. Необходимые компромиссные решения должны приниматься экспертами.

Дальнейшие исследования целесообразно проводить после уточнения критериев и ограничений на алгоритм. По мере накопления опыта расчётов критерии отбора приемлемых вариантов постепенно усложняются.

Разработанные алгоритмы и программы могут быть применены и для реакторов других типов.

Список литературы

1. Зизин М.Н. Интеллектуальная программная система ShIPR для математического моделирования ядерных реакторов. Препринт ИАЭ-6354/5. - М.: 2005.

2. Чернова И.С. Создание и использование программ полномасштабной пространственной кинетики для расчётов реакторов на быстрых нейтронах. Диссертация на соискание учёной степени кандидата технических наук. М.:ИБРАЭ, 2017 г.

3. Жуков А.М. Минимизация влияния пространственных эффектов на измерения реактивности в быстрых реакторах нового поколения // Диссертация на соискание учёной степени кандидата технических наук. Обнинск. ГНЦ РФ-ФЭИ, 2012. 118 с.

4. Томилин А.А. Разработка алгоритмов определения оптимального положения блоков детектирования аппаратуры контроля нейтронного потока по высоте канала ионизационных камер реакторов типа ВВЭР. // Диссертация на соискание учёной степени кандидата технических наук. Подольск, АО ОКБ "ГИДРОПРЕСС", 2021. 109 с.

5. Белл Д., Глесстон С. Теория ядерных реакторов. - М. Атомиздат, 1974.

6. Селезнёв Е.Ф. Кинетика реакторов на быстрых нейтронах. - М.: Наука, 2013.

7. BN-600 Hybrid Core Benchmark Analyses. Results from a Coordinated Research Project on Updated Codes and Methods to Reduce the Calculational Uncertainties of the LMFR Reactivity Effects. IAEA-TECDOC-1623. February 2010. http://www-pub.iaea.org/MTCD/publications/PDF/te_1623_web.pdf.

BN-600 MOX Core Benchmark Analysis. Results from Phases 4 and 6 of a Coordinated Research Project on Updated Codes and Methods to Reduce the Calculational Uncertainties of the LMFR Reactivity Effects. IAEA-TECDOC-1700, IAEA, Vienna, 2013. http://www-pub.iaea.org/MTCD/Publications/PDF/TE-1700_web.pdf.

8. Зизин М.Н. Методы расчёта нейтронно-физических характеристик быстрых реакторов. - М.: НИЦ "Курчатовский институт", 2014.

9. Мантуров Г.Н., Николаев М.Н., Цибуля А.М. Программа подготовки констант CONSYST. Описание применения. Препринт ФЭИ-2828. Обнинск, 2000.

10. Мантуров Г.Н., Николаев М.Н., Цибуля А.М. Система групповых констант БНАБ-93. Часть 1: Ядерные константы для расчёта нейтронных и фотонных полей излучений. Вопросы атомной науки и техники. Серия: Ядерные константы, вып. 1, 1996, - с. 59.

11. Анализ результатов расчёта нейтронно-физических характеристик реактора БН 1200 на базе тестовой модели активной зоны. Авт. С.Б. Белов, В.Ф. Бояринов, М.Н. Зизин, Е.В. Марова, В.А. Невиница, А.А. Радионычева, М.Р. Фаракшин, П.А. Фомиченко, В.М. Фролов. - "Нейтронно-физические проблемы атомной энергетики (НЕЙТРОНИКА)". Сборник докладов ежегодных межведомственных семинаров 2009-2011 гг., т. 2, сc. 433-442.

Ключевые слова: Нейтронно-физические расчёты реакторов, Статьи, Михаил Зизин


Другие новости:

На площадке Курской АЭС-2 установлен корпус реактора ВВЭР-ТОИ

От этого события ведётся отсчёт до начала пусконаладочных работ.

На первом энергоблоке Курской АЭС-2 завершился монтаж парогенераторов

Далее - монтаж корпуса реактора.

Вода Фукусимы - вопросы Китая и России

Китай и Россия передали список из 36 вопросов в МАГАТЭ.

Герой дня

Владимир Троянов: беседа на полях Нейтроники

Владимир Троянов: беседа на полях Нейтроники

После того, как выделение младших актинидов начнётся в России в промышленных масштабах, их накапливаемое количество превзойдёт любые, самые фантастические потребности как космонавтов, так и других возможных потребителей ритэгов на 238Pu и другой продукции, которые мы могли бы производить, используя миноры как сырьё.



ИНТЕРВЬЮ

Андрей Гулевич

Андрей Гулевич
По традиции очень интересной в этом году получилась пленарная сессия. Мы всегда стараемся украсить её докладами на более широкую тему, чем только физика реакторов, чтобы специалисты знакомились с базовыми программами развития отрасли, научными направлениями и основными решениями, которые принимаются нашим руководством.


МНЕНИЕ

Хо Синкай

Хо Синкай
В заключительной части своей краткой презентации в панельной дискуссии Хо Синкай представил один из вариантов сценария развития атомной энергетики в Китае. Надо заметить, что это очень амбициозный сценарий.


Поиск по сайту: